
2025年6月19日至6月21日,世界中医药学会联合会医院感染管理专业委员会第七届全国中医医院感染防控学术年会在杭州市顺利召开,本届盛会由世界中联医院感染管理专委会主办,北京市中医医院感染管理质控中心、浙江省中医医院感染管理质控中心与浙江省中医院联合承办,是中医药感控领域具有国际影响力的年度学术盛会。
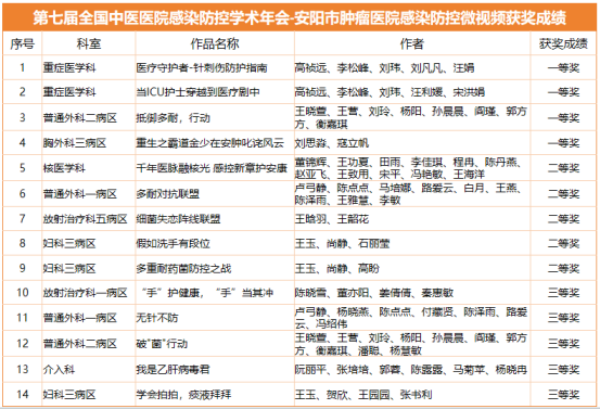
本次年会面向全国征集医院感染管理主题的科普视频作品,我院报送的14组作品,经过网络投票、专家评选分别荣获全国4个一等奖、5个二等奖、5个三等奖。
医院感染预防与控制是全体医务人员与患者共同的责任,是保障医疗质量与患者安全的核心基石。安阳市肿瘤医院始终坚持感控融入临床诊疗环节的理念,持续完善感染防控职责、制度与流程,深入多维度推进感染防控文化建设。
感染防控微视频大赛一等奖作品展示
此次年会感控微视频的获奖,是对我院感染防控工作的高度认可,也是激励感控人持续提升医院感控文化,夯实基础感控的动力引擎。让我们携手并进,为医患安全筑牢"隐形防线"。
供稿 感染预防与控制科
编辑 宣传科
一审 丁春节
二审 陈红军
三审 王卫杰